太阳集团城娱8722
English
站内搜索 |
首页
学院概况
学院简介
学院领导
办公电话
师资队伍
专任教师
导师队伍
科学研究
学术队伍
科学研究
实验室建设
招生就业
本科生招生
研究生招生
就业指导
招聘信息
本科生教育
专业简介
教学计划
精品课程
资源库
研究生教育
学位点介绍
培养方案
导师队伍
学位教学大纲
学位点建设报告
党建工作
党建动态
党史学习教育专题活动
“两学一做”学习教育
党建制度
党员教育管理
学思想、强党性、重实践、建新功——学习贯彻习近平新时代中国特色社会主义思想主题教育
学生工作
学生活动
学生获奖
学生组织
教工之家
工作动态
工会组织机构
工会政策法规
工会活动照片精选
校友之窗
校友风采
校友活动
校友捐赠
制度建设
党政综合
科研实验
本科生教育
研究生教育
学生工作
清廉数学
工作动态
理论园地
党纪法规
宣传教育
院内下载
教工下载
学生下载
×
首页
学院概况
学院简介
学院领导
办公电话
师资队伍
专任教师
导师队伍
科学研究
学术队伍
科学研究
实验室建设
招生就业
本科生招生
研究生招生
就业指导
招聘信息
本科生教育
专业简介
教学计划
精品课程
资源库
研究生教育
学位点介绍
培养方案
导师队伍
学位教学大纲
学位点建设报告
党建工作
党建动态
党史学习教育专题活动
“两学一做”学习教育
党建制度
党员教育管理
学思想、强党性、重实践、建新功——学习贯彻习近平新时代中国特色社会主义思想主题教育
学生工作
学生活动
学生获奖
学生组织
教工之家
工作动态
工会组织机构
工会政策法规
工会活动照片精选
校友之窗
校友风采
校友活动
校友捐赠
制度建设
党政综合
科研实验
本科生教育
研究生教育
学生工作
清廉数学
工作动态
理论园地
党纪法规
宣传教育
院内下载
教工下载
学生下载
制度建设
党政综合
科研实验
本科生教育
研究生教育
学生工作
您当前位置
首页
制度建设
研究生教育
正文
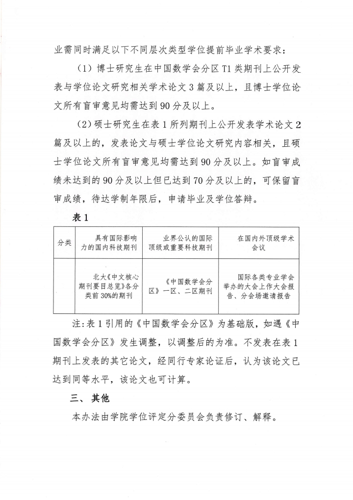
关于印发《数学与信息科学学院研究生学位 授予学术成果规定》的通知
编辑:
办公室
2023-11-02 12:04